2025太平洋邮轮马拉松

一.活动背景:
全球首创!邮轮马拉松,说走就走,奔跑旅行,打卡最美目的地,背对背挑战!皇家加勒比光谱号邮轮从上海港出发驶往太平洋深处,驶向日本鹿儿岛市参观旅游,跑一场传奇马拉松,跑一个世界上没有组织过的马拉松,本参加多日赛要乘坐组委会包船的邮轮以及遵从组委会行程安排,本站赛事是背靠背多日赛的第二场——太平洋邮轮马拉松,这场赛事在太平洋行进中世界最大邮轮-皇家加勒比光谱号邮轮的跑道上举行一场马拉松,看到壮阔太平洋,豪迈在心中汹涌!
二.活动主体,报名、比赛及行程信息:
联合运营单位:山海边国旅 原始人体育
协办单位:携程国际旅行社 康辉国际旅行社 神舟国际旅行社 北京易游天下国际旅行社
北京臻途国际旅行社 北京和平天下国际旅行社
北京众信国际旅行社 北京首都国际旅行社 北京享乐时光国际旅行社
北京青年旅行社股份有限公司
合作单位:首都媒体训练营 行走商学院 商学院网 山海边国旅
支持单位: 皇家加勒比邮轮公司 日本鹿儿岛市警察局
报名时间 | 2025年1月19日-4月20日 | ||
组别 | 5公里 | 10公里 | 21公里 |
关门时间 | 2小时 | 3小时 | 5小时 |
比赛时间 | 2025年4月27日 | ||
三,报名费用
1,太平洋邮轮马拉松报名费用:
3月25日前599元,3月25日后正常价899元。
多日赛报名费用3月25日前早鸟价1999元,3月25日后正常价2699元(含四场比赛的报名费,上海明珠长跑节4月26日,太平洋邮轮马拉松(4月27日)日本鹿儿岛马拉松(4月29日)太平洋长跑节(4月30日))此费用包含:4场赛事:参赛包、服装、完赛奖牌、保险、赛事服务、全程摄影、优胜者奖品、完赛纪念品、完赛证书、赛后康复服务、温泉泡脚、医疗保障、报名费、日本福冈岸上参观1日游(用车/导服)、日本鹿儿岛参赛大巴车+下午观光、赛事志愿者服务。
2,报名此比赛参加此行程需要持6个月以上的护照免签日本。
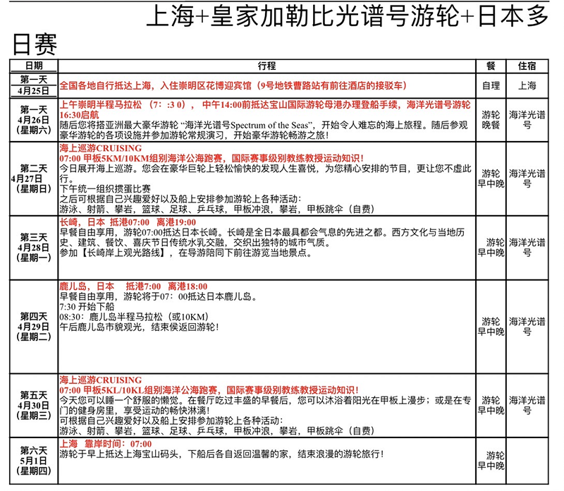
多日赛背靠背行程介绍:

四,报名及比赛时间:
比赛地点:太平洋--皇家加勒比光谱号邮轮甲板田径跑道
比赛时间:2025年4月27日早上7:00
五,参赛包领取信息:
领取时间:2025年4月26日晚上7:00--9:00
领取地点:皇家加勒比号加勒比光谱号邮轮中央大厅
领取参赛包选手提供身份证即可集中领取或微信告知客服船内房间号由工作人员直接配送到船舱房间内。
六,参赛信息及行程安排:
1,本比赛为精品赛事,为了保障服务限额200人。本站比赛是亚太联合马拉松多日赛的其中一站,本报名费用是当场费用和多日赛多场报名费用,本费用不含邮轮船票费用,报名本比赛必须预定船票(船票费用包含行程中的餐饮以及船上部分游乐场所费用)。
2,单邮轮时间价格表:
4月26日上海-长崎-鹿儿岛-上海5晚6天
标准内舱四人间2999元/人
标准内舱双人间4230元/人
标准海景四人房3599元/人
标准海景三人房3899元/人
标准海景双人房4299元/人
超值阳台三人房3999元/人(有遮挡)
超值阳台双人房5199元/人(有遮挡)
标准阳台四人房3999元/人
标准阳台三人房4499元/人
标准阳台双人房5699元/人
标准套房双人间8699元/人
3,行程安排:
注:1.以上邮轮报价为码头起止单船票价格,不含船上小费18.5美金/晚/人,只有套房小费21美金/晚/人。
2.以上邮轮价格为参考,名额仅30位、先到先得,交付定金,系统确认为主,超出名额需参考散舱船票涨幅为准。
3.有家属随团,按照要求配舱位,有单男单女需要拼住船舱,只提供阳台双人房的拼住预订,由我方负责调配。
4,赛事报名费用,不含北京上海大交通费用,不含上海住宿,不含邮轮船票费用,报名联合多日赛船票和酒店等一站式配套服务再单独联系预定客服:陈晓博13701280040
七,21公里前三名奖励:
第一名颁发首届多日联合赛代言大使证书,赠送新疆多日联合赛名额1个。第二名颁发首届多日联合赛推广大使证书,赠送国内越野赛名额2个。第三名颁发首届多日联合赛宣传大使证书,赠送国内马拉松名额一个。
联合多日赛连续完赛(至少三场)后在皇家加勒比光谱号邮轮金色大厅组委会特别颁发英雄挑战证书。
八,比赛奖励:
设计了下列多日赛专属奖品。
(一),所有组别的完赛奖牌,是一艘使向汪洋的邮轮。多日赛的奖牌分三种图案,第一种在上海举办的船舵代表正确方向,第二种在太平洋举办的是邮轮图案,代表前方。第三种奖牌是在日本举办的是船锚,代表上岸(胜利)。(下图为本届赛事的效果图最终以实际为准,不同组别的奖牌公里数标记不同):
(二)太平洋马拉松专属参赛服及参赛服尺码参考表:
成人尺码表:
儿童报身高(报名时填写):
九,比赛线路(甲板跑道460米一圈):
十,参赛规则:
(一)执行田联审定的最新田径竞赛规则。
(二)比赛发令后,不允许选手进入赛道起跑。
(三)起跑方式:共同出发。
(四)计时办法
1.比赛采用感应计时,参赛者须佩戴组委会提供的计时芯片和号码布参赛方可有效。本次比赛5公里10公里21公里项目采用芯片计时办法,感应计时芯片将在选手通过起点开始计时,完赛即可领取完赛纪念奖牌,选手完赛后组委会提供完赛电子成绩证书,日本提供日文电子完赛证书。
选手在比赛过程中,必须通过所有的地面计时感应器,如缺少任何一个计时点的成绩,或两个计时芯片在除起点外的其他计时感应器的成绩误差小于0.1秒,则将对选手成绩进行核查。如核查发现选手存在违规,则取消该选手的比赛成绩。
(五)关门时间
为保证参赛选手比赛安全、顺利,比赛路线各段专设了赛时关门时间,关门时间后,相应公里点的计时停止工作,不再提供完赛成绩。在规定关门时间内,未跑完对应距离的参赛选手须立即停止比赛,退出赛道,以免发生危险。退出比赛的选手可退场休息。
十一,赛事介绍内容:
(一)所有参赛选手在规定时间完赛后获得奖牌以及完赛成绩及电子证书。
(二)甲板上有指路志愿者以及医疗站和补给站。
(三)起终点服务:起终点提供洗手间服务和更衣服务,起点提供存包服务。
(四)提供服务:报名平台费,各种物资费用,个人保险和成绩查询网站租赁、场地搭建费、摄影服务、医疗,补给以及工作人员相关赛事服务。
(五)穿戴运动装备建议:跑鞋、跑步长袖速干衣
(六)为了赛事安全,本比赛特别安排专业急救人员为大家提供赛道医疗服务。
(七)参赛包内包含的物品:1,号码牌。2,参赛包3,矿泉水4,参赛服5,饮料。7,水果8,纪念品
(八)完赛包物品:1,完赛奖牌2,邮轮吉祥物。3,其他完赛奖品
(九)赛道补给安排:
补给站 | 起点 | 5-6km | 10-11km |
运动饮料 | √ | √ | |
水 | √ | √ | |
各种零食 | √ | √ | |
香蕉,橘子 | √ | √ | |
牛排 | √ | √ | |
披萨 | √ | √ | |
冰激凌 | √ | √ | |
医疗 | √ | √ | √ |
(十)费用说明:
十二,参加要求
(一)5公里10公里15公里要求:满5岁至70岁。
(二)健康要求:本次活动为长跑高强度活动,参与者应身体健康,有长期参加跑步锻炼或训练的基础,参与者应根据自己的身体状况和能力报名参加活动。
有以下情况者不宜参加活动:
(1)先天性心脏病和风湿性心脏病患者;
(2)高血压和脑血管疾病患者;
(3)心肌炎和其他心脏病患者;
(4)冠状动脉病患者和严重心律不齐者;
(5)血糖过高或过低的糖尿病患者。
十三,选手声明
我自愿报名“2025太平洋邮轮马拉松”(以下简称“邮马”)。说明:本活动是路跑赛事,有高强度,我有能力完成本次比赛,我了解参加本次活动可能出现的风险和活动本身的危险性,包括但不仅限于:造成死亡、残疾、受伤、财产遗失、财产破坏、无法及时获得医疗救助或者由于其他人员疏忽而造成损害的风险,在比赛日禁止携带非法物品,打火机,尖锐物品等进入比赛场地。
本人已阅读及明白前述声明的内容,我同意所有此免责声明条款的约束。
我同意,组委会可以依据本人同意的免责声明作为材料,让我来参加这次活动。如果我不同意此免责声明的条款,我将不得参与本次活动,因此造成的损失由本人承担。
十四,特别说明
(一)报名成功关于退费信息:
1.报名在2025年4月19日前申请退费报名费可退50%,4月18日后报名不予退回,也不保留名额,如有迟疑请谨慎报名。
2.如正常参赛,未按时间完赛的时间不记录比赛成绩,完赛奖品正常发放。
(二)因恶劣天气(中雨及以上、雷暴天气、6级以上大风、下雪、PM2.5≥300、大雾等及其预警)战争等不可抗力因素导致比赛不能正常进行时,活动组委会有权对比赛时间、赛道、流程等其它安排进行延期或取消活动。
(三)报名后未领取参赛包的参赛者,可以在活动结束后一周内联系组委会领取,逾期未领着视同参赛者自动无条件放弃参赛包,组委会亦将自行处理。
(四)主办方有权无偿使用参与者在活动中的照片。
十五,联系方式:
赛事客服电话小峰:13126788815(注:24小时接听)
邮轮船票及服务联系客服陈晓博:13701280040
招商电话:13141314159
邮箱:service@runff.com
客服微信:扫二维码添加咨询

工作时间:周一至周五(9:30-17:00)(仅限工作日,国家法定假日除外)
注:通过ChinaRun 玩比赛已成功报名的跑友,不需重复报名,报名结将在整体报名结束后开放查询